(주)한구조기술사사무소
Toggle navigation
회사소개
기업정보
인사말
조직도
오시는길
사업소개
사업영역
포트폴리오
사업실적
공지사항
공지사항
자료실
고객상담
온라인문의
Login
㈜한구조기술사사무소
건축물 구조안전과 고객 만족의 완벽한 조화
처음으로
포트폴리오
Total 29건
2 페이지
문정동 다세대주택 구조감리
고양예술고등학교 내진성능평가
모듈러 & 캐비닛 내진가대 구조검토 (발주처 : (유)리더썬FS)
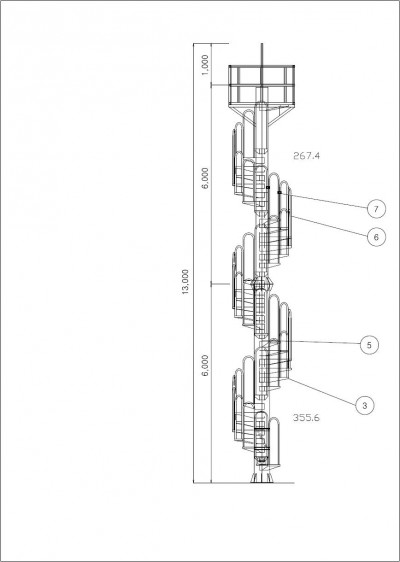
나선형 계단 구조검토 (발주처 : 한국철도공사)
50TON x LIFT 90M 건설용 리프트 (발주처 : (주)남해호이스트)
스노우피크 롯데 월드몰 팝업전시장 구조검토 (발주처 : (주)스페이스그라피)
경북 영천 태양광 발전소 (발주처 : (주)솔라플레이)
잠실 롯데월드몰 롱샴 팝업전시장 구조검토 (발주처 : (주)오토매틱)
경남 하동 드림타운스테이션 및 청년타운 신축공사 (발주처 : (주)팍스디자인그룹)
중화역 4거리 근린생활시설 해체 구조검토 (발주처 : 중랑구)
장비진입용 가설 경사로 구조검토 (발주처 : (주)한림이앤씨)
테라코타 패널 지지 앵커 내진설계 (발주처 : (주)제이씨건축외장)
처음
1
페이지
열린
2
페이지
3
페이지
맨끝
검색
검색대상
제목
내용
제목+내용
글쓴이
글쓴이(코)
검색어
필수
검색
닫기
한구조기술사사무소
회사소개
기업정보
인사말
조직도
오시는길
사업소개
사업영역
포트폴리오
사업실적
공지사항
공지사항
자료실
고객상담
온라인문의
copyright@ 2024 ㈜한구조기술사사무소
Close | ✕
블로그
카카오톡
상단으로
개인정보보호정책
×
내용이 나옵니다.
이용안내
×
내용이 나옵니다.